AT5230
Part Number Description Lsolated Supply Voltage(s)V Signaling Rate (Max) Mbps Bus Fault Voltage (V) HBM ESD (kv) Low Power Mode IEC 61000-4-2 contact(kv) Operation Temp Cross Reference Pin/Package
AT5230 High speed slope control vref pin NO 3.0~3.6 1 -4~16 15 Silent N/A -40~85 SN65HVD230 SOP8

Description

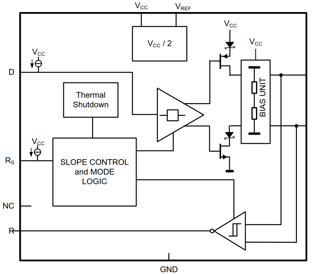
    The AT5230, AT5231, andAT5232 controller area network (CAN) transceivers are compatible to the specifications of the ISO 11898-2 High Speed CAN Physical Layer standard (transceiver). These devices are designed for data rates up to 1 megabit per second (Mbps), and include many protection features providing device and CAN network robustness. TheAT523x transceivers are designed for use with the Texas Instruments 3.3 V µPs, MCUs and DSPs with CAN controllers, or with equivalent protocol controller devices. The devices are intended for use in applications employing the CAN serial communication physical layer in accordance with the ISO11898 standard.

Applications

    Industrial Automation, Control, Sensors and Drive Systems

    Motor and Robotic Control

    Building and Climate Control (HVAC)

    Telecom and Basestation Control and Status

    CAN Bus Standards Such as CANopen, DeviceNet, and CAN Kingdom

Features

    Operates with a single 3.3 V Supply

    Compatible With ISO 11898-2 Standard

    Bus Pin ESD Protection Exceeds ±16 kV HBM

    High Input Impedance Allows for Up to 120 Nodes on a Bus

    Adjustable Driver Transition Times for Improved Emissions Performance

    –  AT5230 and AT5231

  AT5230: Low Current Standby Mode

    –  370 μA Typical

  AT5231: Ultra Low Current Sleep Mode

    –  40 nA Typical

    Designed for Data Rates(1) up to 1 Mbps

    Thermal Shutdown Protection

    Open Circuit Fail-Safe Design

    Glitch Free Power Up and Power Down Protection for Hot Plugging Applications

Diagrams

QQ图片20201120164825.png



技术支持:万广互联 芯景AnalogTek-CLOCK|RTC|RS232|RS485|LVDS|I2C|多协议收发芯片|马达驱动芯片-武汉芯景科技有限公司WuHan AnalogTek Technology Co., Ltd. 鄂ICP备20005446号-1