AT8819
Part Number Description Vin(min)(V) Vin(max)(V) Status Input Voltage(Type) Topology Iout(Max)(A) LED Current Sense Voltage (mV) Dimming Method Switching Frequency (kHz) Cross Reference Pin/Package
AT8819 4.5 40 Sample DC-DC Buck 3 170 PWM 2000 max16819 DFN8L/SOT23-6

描述     

    AT16819/AT16820是降压型、恒流、高亮度LED(HBLED)驱动器,为汽车内/部外部照明、建筑物和环境照明MR16等LED灯及其它LED照明应用提供极具成效的解决方案。

    AT16819/AT16820工作在4.5V至28V输入电压范围内置一个5V/10mA稳压器。输出电流由高边电流检测电阻设置,专用PM输入(DM)可实现宽范围的脉冲亮节度调。AT16819/AT16820非常适合需要宽输人电压范围的应用高边电流检测和内部电流设置电路大大降低了外部元件数量,LED电流精度保持在±5%。在负载瞬变和PWM亮节度调过程中,滞回控制架构可确保优异的输入电感纹波的电‰源抑制和快速响应。AT16819具有30电流,而AT16820具有10%的纹波电流。这些器件工作在高2达MHz的开关频率,允许使用小尺寸元件AT16819/AT16820工作于-40°C至+125C汽车级温度范围,提供3mmx3mmx0.8mm、6引脚TDFN封装。

特性

    高边电流检测

    专用亮度调节控制输入

    高达20kHz的亮度调节频率

    滞回控制:无需补偿

    开关频率高达2MHz

    LED电流精度:±5%

    可调节恒定LED电流

    输入电压范围为4.5V至28V

    输出功率大于25W

    5V、10mA内部稳压器

应用

    建筑、工业及环境照明

    汽车RCL、DRL和雾大

    MR16及其它LED灯

    指示器与紧急事件照明灯

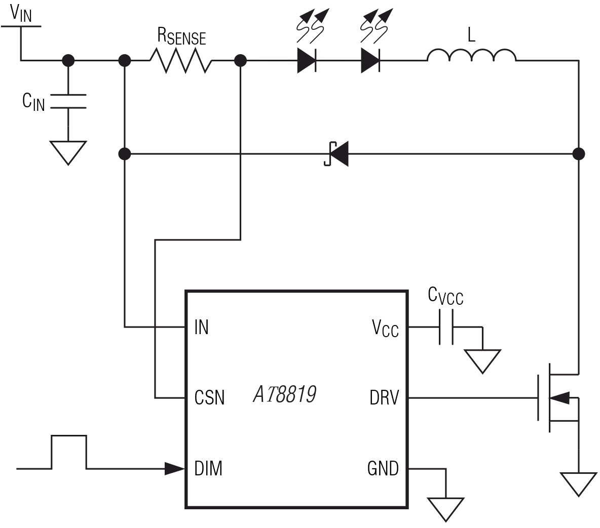
典型电路图

QQ图片20200919172405.png





技术支持:万广互联 芯景AnalogTek-CLOCK|RTC|RS232|RS485|LVDS|I2C|多协议收发芯片|马达驱动芯片-武汉芯景科技有限公司WuHan AnalogTek Technology Co., Ltd. 鄂ICP备20005446号-1