概述
AT8340是一款实时时钟/日历(RTC)芯片,引脚和功能兼容于Maxim公司的DS1340和ST公司的M41T00。该芯片可对VBACKUP引脚进行涓流充电,计时电压较低,且有振荡器停止标志;提供秒、分、小时、星期、日期、月、年的信息;提供电源监测功能,一旦效监测到电源失效,就可自动切换到备用电源。该芯片通过I2C双向总线进行串行编程。
使用领域
便携装置(GPS、POS机)
消费类电子(机顶盒、数据记录、网络产品)
办公设备(传真机/打印机、复印机)
医疗设备(葡萄糖计、配药计)
通讯设备(路由器、交换机、服务器)
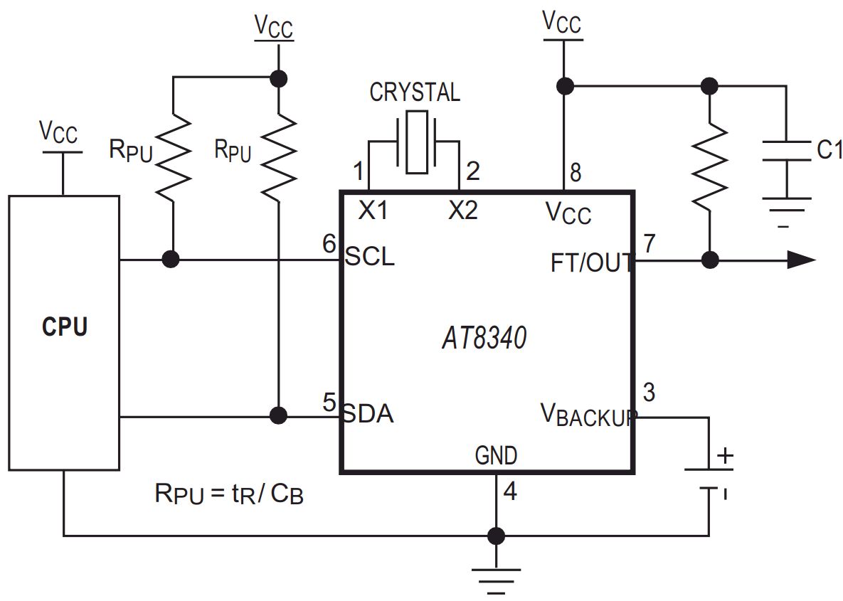
典型应用电路

特点
引脚描述
引脚 | 名称 | 功 能 |
1 | X1 | 标准的32.768kHz石英晶振连接脚。这种内部振荡器电路依靠一个有专用12.5pF负载电容(CL)的晶振来进行工作。 |
2 | X2 |
3 | VBACKUP | 备用电源的连接脚。为了适合运用,供给电压必须在1.3V和3.7V之间。这个引脚可接到主电池上,例如锂纽扣电池。另外,当使用涓流充电特性时该引脚可接到一个可再充电的电池或者大电容上。 |
4 | GND | 地 |
5 | SDA | SDA作为二线串行接口的输入/输出引脚。该引脚开漏输出并且需要外部的上拉电阻。 |
6 | SCL | 串行时钟输入引脚。在串行接口上使数据传输同步化。 |
7 | FT/OUT | 频率测试/输出端口,测试条件下频率输入端口。 |
8 | VCC | 此引脚提供直流电压。 |
- | N.C. | 无连接,需接地。 |