AT6241
Part Number Description Operating Temperature (℃) Switch type Ratio-input: output Internal switch Current-Output (Max) Current-power Voltage-power Status Cross Reference Pin/Package
AT6241 IC Or Ctrlr Src Select Tsot23-5 -40°C ~ 85°C P-MOSFET 2:01:00 Yes 2.6A 40µA 2.6 V ~ 5.5 V Sample LTC4411 SOT23-5

描述

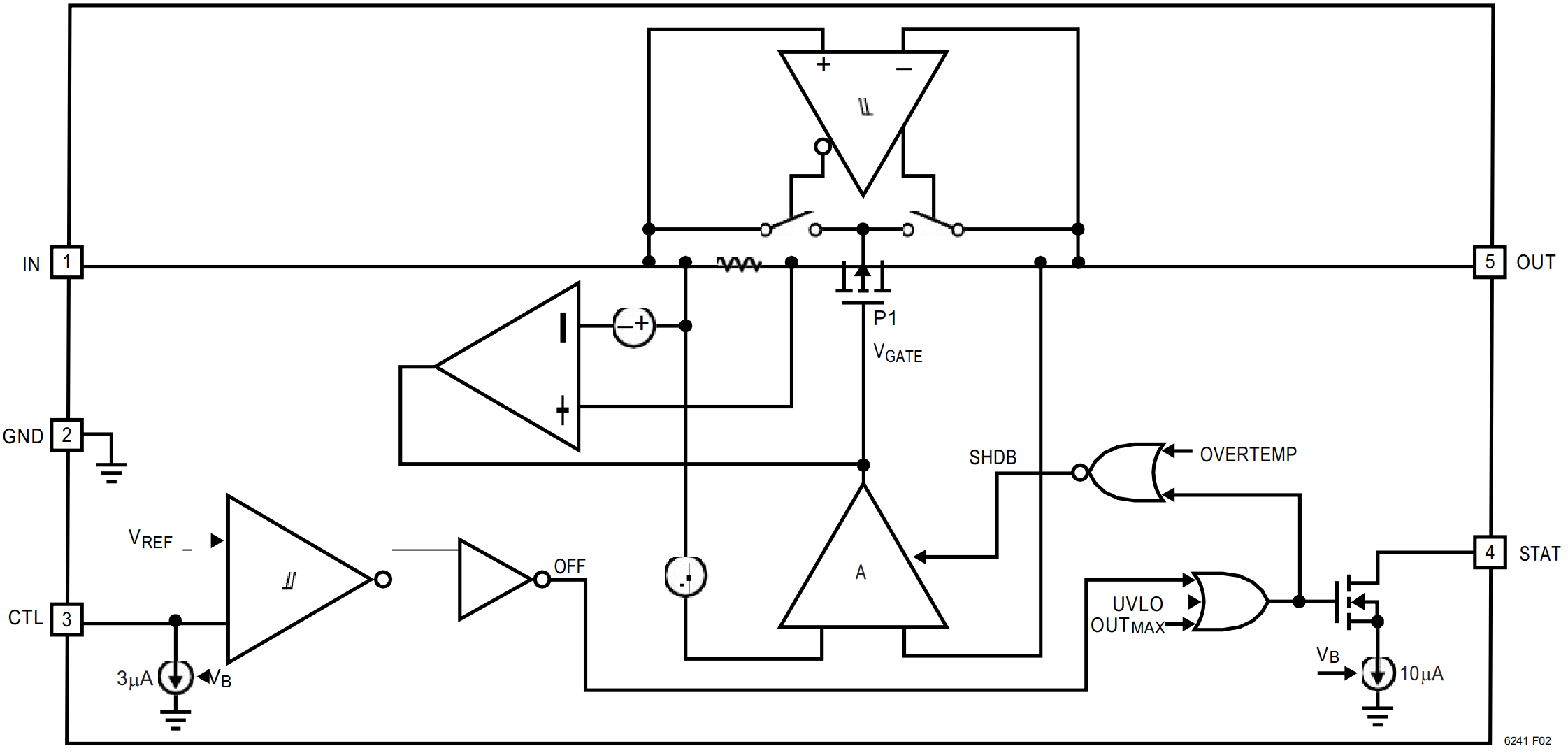
    AT6241是理想的二极管IC,能够从2.6V至5.5V的输入电压提供高达2.6A的电流。 AT6241采用5引脚1mm外形尺寸SOT-23封装。

    AT6241包含一个140mΩ的P沟道MOSFET,其IN至OUT连接。在正常正向工作期间,MOSFET两端的压降被调节为低至28mV。当负载电流高达100mA时,静态电流小于40μA。如果输出电压超过输入电压,则MOSFET将关闭,并且从OUT到IN的反向电流小于1μA。最大正向电流限制为恒定的2.6A(典型值),内部热限制电路在故障情况下为器件提供保护。

       开漏STAT引脚指示导通状态。当 AT6241不传导正向电流时,STAT引脚可用于驱动连接备用电源的辅助P沟道MOSFET电源开关。高电平有效控制引脚可以关闭AT6241,并将电流消耗降低至小于25μA。关断时,AT6241会在状态信号上显示低电压以指示这种情况。

特征

    低损耗替代 PowerPath ORinging二极管

    小稳压正向电压(28 mV)

    2.6A最大正向电流

    低正向导通电阻(最大140mΩ)

    低反向漏电流(<1μA)

    2.6V至5.5V工作范围

    内部限流保护

    内部热保护

    没有外部有源组件

    LTC4411和LTC4412的引脚兼容单片式替换

    低静态电流(40μA)

    扁平(1mm)5引脚SOT-23封装

应用

    手机

    掌上电脑

    数码相机

    USB外设

    不间断电源

    逻辑控制电源开关

框图

微信图片_20200618161911.png















TYPICAL APPLICATION

微信图片_20200618162046.png


技术支持:万广互联 芯景AnalogTek-CLOCK|RTC|RS232|RS485|LVDS|I2C|多协议收发芯片|马达驱动芯片-武汉芯景科技有限公司WuHan AnalogTek Technology Co., Ltd. 鄂ICP备20005446号-1